Baptist Pui Li School Logo
English Language Simplifed Chinese Language Home English Language English Language
Bible Verses : We love Him because He first loved us. I John 4:19
English Language Simplifed Chinese Language
  • Profiles
    • Vision and Mission
    • School Team
    • School Facilities
    • Health Measures
    • Contact
    • Annual Fees
  • Learn and Teach
    • School - based Learning Activity of Chinese
    • Experiential learning activity area outside the classroom
    • Learning Time
    • Curriculum
    • Moral Education
    • Supporting services for non-Chinese speaking (NCS) students:
  • Features
    • Life Education
    • Baptist Pui Li School 55th Anniversary Video(1965-2020)
    • 60th Anniversary Memorable Booklet
    • Pui Li Little Sprout Journal
    • Quality Review Report
    • School Report
  • Photos
    • Student Achievements
  • Admissions
    • School Tour
    • Admission Schedule
    • Application Form
    • Statistics of graduated students to primary one
    • Books and Miscellaneous Fee
    • EDB’s website on K1 Admission Arrangements KGs
  • Religious Activities
    • Parents and Student
  • School Parent Cooperation
    • PTA
    • Parent Volunteer
    • PTA news
    • School Calendar
    • K1-K3 2025-2026 School Calendar
    • Tea break Menu
    • Meal Menu for Full-day Class
  • PARENT ZONE
    • Article Sharing
    • Information for Parent
    • Parent's Activities Photo Album
  • EDB
    • Profile of Kindergartens and Kindergarten-cum-Child Care Centres---Baptist Pui Li School
    • Primary One Admission System
    • Student Finance Office - Grant for School-ralated Expenses and Fee Remission Scheme
    • Parent NET
  • Intranet

Profiles

  • Vision and Mission
  • School Team
  • School Facilities
  • Health Measures
  • Contact
  • Annual Fees

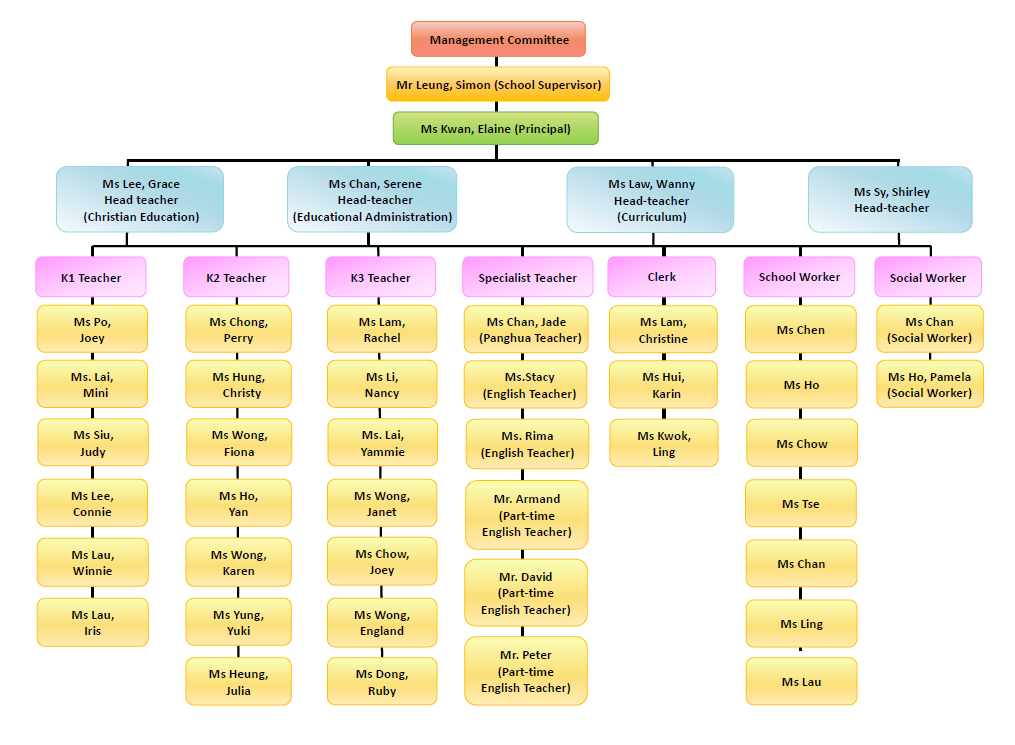
School Team

Copyright2025 © Baptist Pui Li School. All rights reserved.

Web Design By East Technologies